全球最实用的IT互联网信息网站!
AI人工智能P2P分享&下载搜索网页发布信息网站地图
汽车电子压力传感器的设计与制造方案
阅读全文2021-05-04
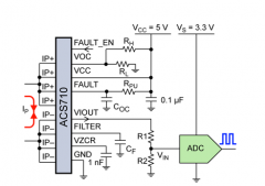
基于3.3 V应用的全集成电流传感器IC
一文解析工业用传感器功率调节拓扑
阅读全文2021-05-03
一种新的线性电流霍尔效应传感器IC
基于线性传感器IC的霍尔效应集成电路系统分析
基于MCP9700和MCP9701模拟输出温度传感器
阅读全文2021-04-30
如何消除Allegro单向电流传感器IC的失调
基于线性霍尔效应的磁场感应电路的分流器配置
磁传感器和功率IC的工业应用 Allegro电动机驱动器
一文解析3×3 mm QFN型全集成线性电流传感器
工业4.0时代:有线振动传感器与数据采集
AI大年,传感器狂欢!三大传感器企业H
思特威2025上半年业绩飙升:营业收入37
什么是传感器标定?传感器标定真的如此
CPU | 内存 | 硬盘 | 显卡 | 显示器 | 主板 | 电源 | 键鼠 | 网站地图
Copyright © 2025-2035 诺佳网 版权所有 备案号:赣ICP备2025066733号 本站资料均来源互联网收集整理,作品版权归作者所有,如果侵犯了您的版权,请跟我们联系。