全球最实用的IT互联网信息网站!
AI人工智能P2P分享&下载搜索网页发布信息网站地图
6p3p推挽电路图
阅读全文2008-03-31
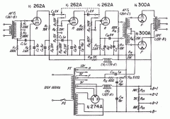
电子管6C6推300B SE胆机电路图
电子管300b线路图
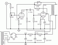
胆机电路图12AX7推6p6p电子管
胆机电路图12AX7SRPP推2A3SE
卫星接收机密码
阅读全文2008-02-18
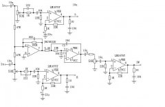
2.1声道有源音箱电路图
阅读全文2008-01-31
多媒体有源音箱电路图
小型有源音响电路图
有源音响电路图
低成本、易部署、更高效 | 千视全NDI IP剧
音频电路供电没有负压也能正常输出的原
富信推出新款双P沟道增强型场效应管FS
制冷系统和制冷机一样吗 制冷系统和制冷
CPU | 内存 | 硬盘 | 显卡 | 显示器 | 主板 | 电源 | 键鼠 | 网站地图
Copyright © 2025-2035 诺佳网 版权所有 备案号:赣ICP备2025066733号 本站资料均来源互联网收集整理,作品版权归作者所有,如果侵犯了您的版权,请跟我们联系。