全球最实用的IT互联网信息网站!
AI人工智能P2P分享&下载搜索网页发布信息网站地图
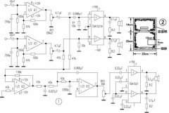
FU29并联单端2X30W功放电路图
阅读全文2007-06-26
音频前置放大电路phono preamp module
TDA1521电路图低音炮电路图
单电源供电运算放大器的偏置方法
阅读全文2007-06-18
运算放大器应用技巧
杜比是咋回事
阅读全文2007-03-08
音响技术基础知识
多媒体音箱新技术
全面解密HDMI接口技术(什么是hdmi接口)
机外型彩电交流全自动关机电路
阅读全文2006-12-05
低成本、易部署、更高效 | 千视全NDI IP剧
音频电路供电没有负压也能正常输出的原
富信推出新款双P沟道增强型场效应管FS
制冷系统和制冷机一样吗 制冷系统和制冷
CPU | 内存 | 硬盘 | 显卡 | 显示器 | 主板 | 电源 | 键鼠 | 网站地图
Copyright © 2025-2035 诺佳网 版权所有 备案号:赣ICP备2025066733号 本站资料均来源互联网收集整理,作品版权归作者所有,如果侵犯了您的版权,请跟我们联系。