全球最实用的IT互联网信息网站!
AI人工智能P2P分享&下载搜索网页发布信息网站地图
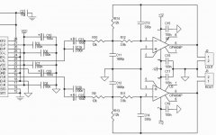
HOOD 10W功放电路图
阅读全文2007-09-29
音频放大器电路图
阅读全文2007-09-13
AVS解码芯片SV6111
阅读全文2007-09-06
AVS和H.264的区别及详细介绍说明
数字机顶盒是什么
阅读全文2007-08-20
DVB是什么:dvb详细介绍
dvb-h是什么
HDMI接口的基本原理
阅读全文2007-08-17
高效率﹑低成本ISM频段发送器中的功放电路
阅读全文2007-08-15
DVB-T标准中实现中的高比特率固定接收与中比特率
低成本、易部署、更高效 | 千视全NDI IP剧
音频电路供电没有负压也能正常输出的原
富信推出新款双P沟道增强型场效应管FS
制冷系统和制冷机一样吗 制冷系统和制冷
CPU | 内存 | 硬盘 | 显卡 | 显示器 | 主板 | 电源 | 键鼠 | 网站地图
Copyright © 2025-2035 诺佳网 版权所有 备案号:赣ICP备2025066733号 本站资料均来源互联网收集整理,作品版权归作者所有,如果侵犯了您的版权,请跟我们联系。