全球最实用的IT互联网信息网站!
AI人工智能P2P分享&下载搜索网页发布信息网站地图
电子管胆味校声电路的改进
阅读全文2006-04-17
自制高保真发烧Hi - Fi功放组合TA1029+LM103
汽车音响BTL专用功放IC集锦
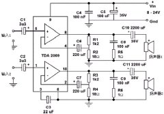
TDA2009A功率放大电路
一款用NE5532制作的耳机放大器
简单实用的TDA2822M集成功率放大器
卡拉OK人声增效电路
电脑有源功放制作
用时基电路的D类功放
卡拉OK话筒的原理与使用
低成本、易部署、更高效 | 千视全NDI IP剧
音频电路供电没有负压也能正常输出的原
富信推出新款双P沟道增强型场效应管FS
制冷系统和制冷机一样吗 制冷系统和制冷
CPU | 内存 | 硬盘 | 显卡 | 显示器 | 主板 | 电源 | 键鼠 | 网站地图
Copyright © 2025-2035 诺佳网 版权所有 备案号:赣ICP备2025066733号 本站资料均来源互联网收集整理,作品版权归作者所有,如果侵犯了您的版权,请跟我们联系。