全球最实用的IT互联网信息网站!
AI人工智能P2P分享&下载搜索网页发布信息网站地图
[组图]惠威惠威“TEMPUS”套件图纸
阅读全文2006-04-15
[组图]惠威SWANS MS5 音箱套件
[组图]惠威SWANS MS4 音箱套件
[组图]惠威SWANS M4 音箱套件图
[组图]全频音箱制作
[组图]20个音箱选购技巧解析
[组图]七种最常用的音箱摆位方法
[组图]BBC LS3/5A 徹底剖析
[图文]蓄电池供电的晶体管耳放
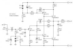
[图文]K214/J77单端耳机放大器
低成本、易部署、更高效 | 千视全NDI IP剧
音频电路供电没有负压也能正常输出的原
富信推出新款双P沟道增强型场效应管FS
制冷系统和制冷机一样吗 制冷系统和制冷
CPU | 内存 | 硬盘 | 显卡 | 显示器 | 主板 | 电源 | 键鼠 | 网站地图
Copyright © 2025-2035 诺佳网 版权所有 备案号:赣ICP备2025066733号 本站资料均来源互联网收集整理,作品版权归作者所有,如果侵犯了您的版权,请跟我们联系。