全球最实用的IT互联网信息网站!
AI人工智能P2P分享&下载搜索网页发布信息网站地图
[组图]6N11和6AS7双管耳放的实际制作
阅读全文2006-04-15
[图文]“熊式”低音炮
[图文]IC+分立件的RIAA电路
[图文]经典FET输入甲类前级
[图文]IC+射极交叉输出的前级
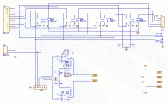
[组图]电子分频前级放大器部分一
[组图]电子分频前级放大器部分
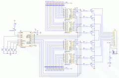
[图文]TC9153AP音量控制电路的DIY
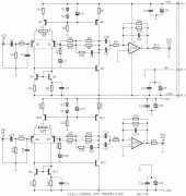
[图文]用LM3886制作50W功放
[图文]TDA1521A做的功放
低成本、易部署、更高效 | 千视全NDI IP剧
音频电路供电没有负压也能正常输出的原
富信推出新款双P沟道增强型场效应管FS
制冷系统和制冷机一样吗 制冷系统和制冷
CPU | 内存 | 硬盘 | 显卡 | 显示器 | 主板 | 电源 | 键鼠 | 网站地图
Copyright © 2025-2035 诺佳网 版权所有 备案号:赣ICP备2025066733号 本站资料均来源互联网收集整理,作品版权归作者所有,如果侵犯了您的版权,请跟我们联系。