全球最实用的IT互联网信息网站!
AI人工智能P2P分享&下载搜索网页发布信息网站地图
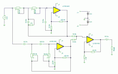
采用LM387的语音滤波器电路
阅读全文2006-04-15
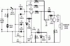
耳塞式二管接收电话机电路
[图文]音频控制和软开关的放大器
[图文]Audio Notch Filter
[图文]6通道输入混合器
音量控制电路
[图文]三带图形均衡器
[图文]计算机麦克风电路图
[组图]惠威SWANS M1 音箱套件图
惠威SWANS M1.2 音箱图
低成本、易部署、更高效 | 千视全NDI IP剧
音频电路供电没有负压也能正常输出的原
富信推出新款双P沟道增强型场效应管FS
制冷系统和制冷机一样吗 制冷系统和制冷
CPU | 内存 | 硬盘 | 显卡 | 显示器 | 主板 | 电源 | 键鼠 | 网站地图
Copyright © 2025-2035 诺佳网 版权所有 备案号:赣ICP备2025066733号 本站资料均来源互联网收集整理,作品版权归作者所有,如果侵犯了您的版权,请跟我们联系。