全球最实用的IT互联网站!
人工智能P2P分享搜索全网发布信息网站地图标签大全
CMOS反相器电路及其设计和分析方法
阅读全文2023-07-11
SiGe和GaAs工艺对比
W波段超外差LO两种倍频链路的比较
晶圆代工全面降价
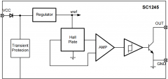
高灵敏度霍尔效应双极开关-SC1245
基于STM32+ESP8266+华为云IoT设计的健康管理系统并完
基于通用设备和Multisim的虚实结合电学实验教学模
阅读全文2023-07-10
谷歌转向全面自研芯片 预计将于2025年发布
双冠王天玑9200+再度征服安兔兔性能第一,天玑
STM32的半主机机制介绍
数十年技术积淀,高通跃龙产品组合直击
英伟达官宣H20恢复中国供应,新款GPU震撼
RZ/A3M 1 GHz微处理器(MPU)数据手册和产品
Nordic 收购 Neuton.AI # Neuton ML 模型解锁 So
CPU | 内存 | 硬盘 | 显卡 | 显示器 | 主板 | 电源 | 键鼠 | 网站地图
Copyright © 2025-2035 诺佳网 版权所有 备案号:赣ICP备2025066733号 本站资料均来源互联网收集整理,作品版权归作者所有,如果侵犯了您的版权,请跟我们联系。