全球最实用的IT互联网站!
人工智能P2P分享搜索全网发布信息网站地图标签大全
CPU基本工作原理
阅读全文2023-03-29
芯生活丨携手前行!中科昊芯2022年会暨团建活动
保护IP摄像头:安全和不安全之间,原来就差一颗
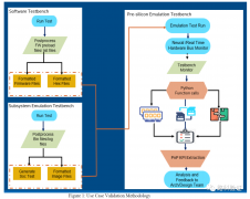
一种用于AI视觉处理芯片的验证加速方案
阅读全文2023-03-28
什么是函数式编程?使用函数式编程为什么会有
快讯:华为2023年全面验证14nm以上EDA 美国芯片法
阅读全文2023-03-27
Ecpri包文格式介绍
龙芯中科2K1000LA“可信”工业派 助力数据安全 稳
Cortex-M0系统控制块(SCB)介绍
阅读全文2023-03-25
基于Silicon Labs EFR32MG24的多协议模块
数十年技术积淀,高通跃龙产品组合直击
英伟达官宣H20恢复中国供应,新款GPU震撼
RZ/A3M 1 GHz微处理器(MPU)数据手册和产品
Nordic 收购 Neuton.AI # Neuton ML 模型解锁 So
CPU | 内存 | 硬盘 | 显卡 | 显示器 | 主板 | 电源 | 键鼠 | 网站地图
Copyright © 2025-2035 诺佳网 版权所有 备案号:赣ICP备2025066733号 本站资料均来源互联网收集整理,作品版权归作者所有,如果侵犯了您的版权,请跟我们联系。