时间:2025-05-08 19:03
人气:
作者:admin
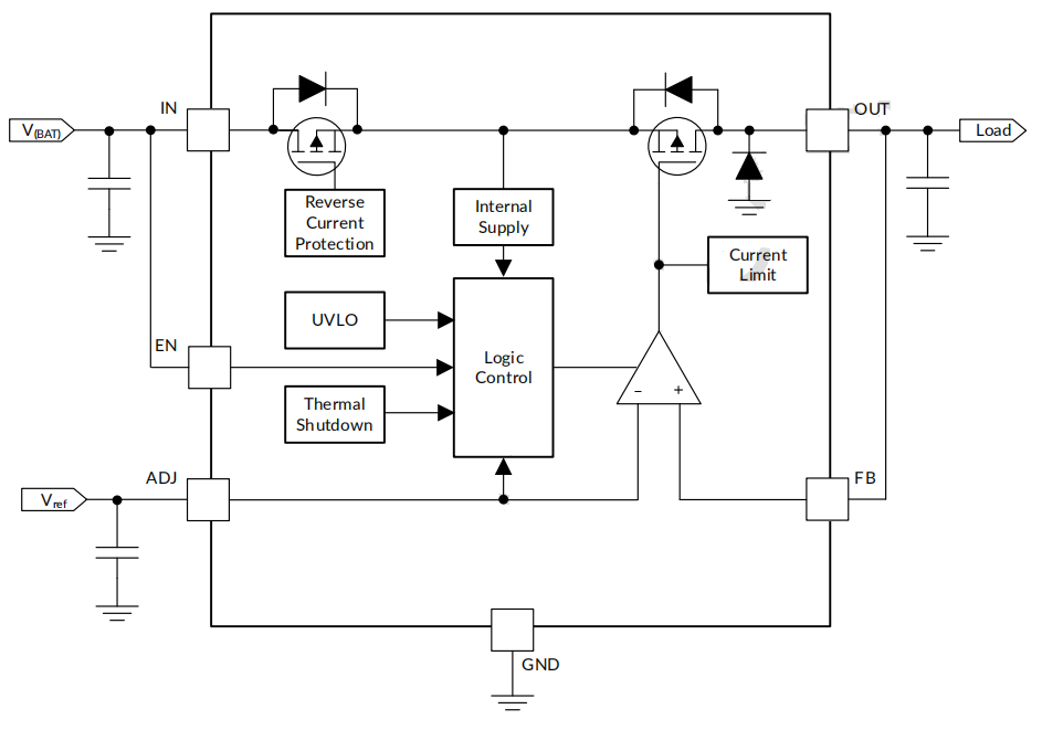
电压跟随型低压差线性稳压芯片(即LDO)是一类功能比较特殊的LDO稳压器,其输出电压(VOUT)直接跟踪或者说“跟随”其参考输入电压(VREF),即VOUT=VREF。这种功能的LDO通常使用于给汽车非车载传感器或者其他非板载模块供电,以保证传感器工作电压的精准和稳定,并可防止因电缆断裂而导致的对地短路或电池短路时损坏板载元件。

RS3011-Q1采用车规级工艺,最大化安全余量设计,具有-40V到45V的输入耐压承受能力,并提供最大300mA的输出电流,满足汽车电子应用场景的高可靠性要求。
其主要特点如下:
Ø输入极限电压支持-40V~45V;
Ø可调输出电压范围1.5V 到 40V;
Ø轻载下自身消耗电流80μA;
Ø提供最大300mA的输出电流能力;
Ø 最大4mV跟踪误差输出;
Ø 高电源纹波抑制能力,PSRR达78dB@100Hz ;
Ø低Dropout电压,280mV@200mA;
Ø反极性保护;
Ø输出短路到地保护、输出短路到电源保护;
Ø输出脚感性负载钳位保护;
Ø具有过温保护和过流保护;

典型应用电路
电压跟随型LDO主要是针对汽车电子应用领域的特殊电路保护设计,当然也可以用于其他需要实时可调电源的供电系统,比如透过控制DAC直接给ADJ脚需要的输出电压,就可以实现高精度的实时可调的供电电源。
RS3011-Q1内部背靠背PMOS拓扑,无需使用外部二极管即可实现反极性条件下的保护,特别适合需要防反接防倒灌功能的电路。

RS3011-Q1提供标准ESOP8封装,与市场常用型号完全兼容,并提供带使能和不带使能两种版本,以满足不同产品系统的设计需求。

RS3011-Q1车轨级认证已经在进行中,样品已经入库,欢迎索样对比测试。
龙腾半导体SGT MOSFET LSGT085R018在智慧农业无