时间:2025-05-11 15:43
人气:
作者:admin
OPA209系列精密运算放大器实现了极低的电压噪声密度(2.2 nV/√Hz),电源电流仅为2.5 mA(最大)。该系列还提供轨到轨输出摆动,有助于最大限度地提高动态范围。
数据手册:*附件:OPA2209 双通道、18MHz、RRO、36V 精密运算放大器技术手册.pdf
在精密数据采集应用中,OPA209即使在10-V输出摆动的情况下,也能提供快速稳定到16位精度的时间。这种出色的交流性能,加上仅150µV(最大)的偏移和低温度漂移,使OPA209非常适合快速、高精度的应用。
OPA209可在±2.25 V至±18 V的宽双电源范围内使用,或在4.5 V至36 V的单电源操作范围内使用。
OPA209提供5针SOT-23、8针VSSOP和标准8针SOIC封装。双OPA2209有8针VSSOP和8针SOIC封装。四路OPA4209采用14针TSSOP封装。
OPA209系列的温度范围为-40°C至125°C。
特性
低压噪声:1 kHz时为2.2 nV/√Hz
0.1Hz至10Hz噪声:130 nVPP
低静态电流:2.5 mA/Ch(最大)
低偏移电压:150µV(最大)
增益带宽乘积:18 MHz
转换速率:6.4 V/µs
宽电源范围:±2.25 V至±18 V,4.5 V至36 V
轨对轨输出
短路电流:±65 mA
提供5引脚SOT-23、8引脚MSOP、8引脚SOIC和14引脚TSSOP封装
引脚功能和配置
典型特性
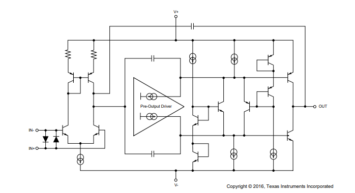
功能方框图
应用
PLL环路滤波器
低噪声、低功耗信号处理
低噪声仪表放大器
高性能ADC驱动器
高性能DAC输出放大器
有源滤波器
超声波放大器
专业音频前置放大器
低噪声频率合成器
红外探测器放大器
水听器放大器
龙腾半导体SGT MOSFET LSGT085R018在智慧农业无