时间:2025-05-01 14:30
人气:
作者:admin
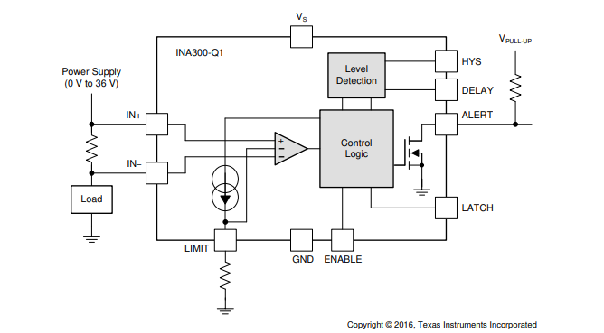
INA300-Q1 是一个高共模、电流检测比较器,通过测量电流检测或分流电阻器上形成的电压来测量过电压。此器件可在 0V 至 36V 的共模电压范围内测量该差分电压信号,与电源电压无关。 INA300-Q1 器件具有可调阈值范围,此范围由单个外部限值设定电阻器来设置。可选迟滞功能可调节比较器的运行情况,以适应 0mV 至 250mV 的宽输入信号范围。
数据手册:*附件:INA300-Q1 AEC-Q100、36V 电流检测比较器技术手册.pdf
器件上的开漏警报输出可配置为透明模式(输出状态与输入状态保持一致)或锁存模式(清零锁存时清除报警输出)。器件响应时间设置是可选的,10µs 内即可迅速发出过流警报。
INA300-Q1 器件由 2.7V-5.5V 单电源供电运行,最大电源电流消耗为 135µA。 INA300-Q1 器件的额定工作温度范围为 -40°C 至 +125°C,采用 VSSOP-10 封装。
特性
• 符合汽车应用要求
• 具有符合 AEC-Q100 标准的下列特性:
– 器件温度等级 1:–40°C 至 +125°C 环境工作温度范围
– 器件 HBM ESD 分类等级 2
– 器件 CDM ESD 分类等级 C6
• 提供功能安全
– 可帮助进行功能安全系统设计的文档
• 宽共模范围:0V 至 36V
• 可选响应时间:
– 10µs、50µs、100µs
• 可编程阈值:
– 使用单个电阻调节
– 可编程范围为 0mV 到 250mV
• 精度:
– 失调电压:±500μV(最大值)
– 失调电压漂移:0.5μV/°C(最大值)
• 可选迟滞:
– 2mV、4mV、8mV
• 有源静态电流:135μA(最大值)
• 可选禁用模式
– 已禁用静态电流:3.5μA(最大值)
– 已禁用输入偏置电流:500nA(最大值)
• 锁存模式可用时的开漏输出
引脚功能和配置
典型特性
功能方框图
典型应用
应用
• 车身控制模块
• 电机控制
• 阀控制
• 中央控制模块
龙腾半导体SGT MOSFET LSGT085R018在智慧农业无