时间:2025-05-01 15:03
人气:
作者:admin
THS4551 全差分放大器可在单端源与差分输出之间提供一个简单的接口,从而满足各类高精度模数转换器 (ADC) 的需求。此器件兼具优异的直流精度、低噪声以及稳健的容性负载驱动能力,非常适用于具有高精度要求的数据采集系统;同时在放大器与 ADC 协同作用下,可获得出色的信噪比 (SNR) 与无杂散动态范围 (SFDR)。
数据手册:*附件:THS4551 低噪声、精密、150MHz、全差分放大器技术手册.pdf
THS4551 具有所需的负电源轨输入,可用于将直流耦合、以接地为中心的源信号连接到单电源差分输入 ADC。该器件具有超低直流误差和漂移,能够满足新兴的 16 至 20 位逐次逼近寄存器 (SAR) 输入要求。在 0.7V 至 3.0V 以上的 ADC 共模输入要求下,宽范围输出共模控制支持 ADC 在 1.8V 至 5V 电源下运行。
THS4551 器件可在 –40°C 至 +125°C 的宽温度范围内额定运行,并且提供 8 引脚超薄小外形尺寸 (VSSOP) 封装、16 引脚超薄四方扁平无引线 (VQFN) 封装以及 10 引脚超薄四方扁平无引线 (WQFN) 封装。
特性
• 带宽:150MHz (G = 1V/V)
• 差分输出压摆率:220V/µs
• 增益带宽积:135MHz
• 负轨输入 (NRI),轨到轨输出 (RRO)
• 宽输出共模控制范围
• 单电源工作电压范围:2.7V 至 5.4V
• 修整后的电源电流:在 5 V 时为 1.37 mA
• 25°C 输入失调电压:±175µV(最大值)
• 输入失调电压漂移:±1.8µV/°C(最大值)
• 差分输入电压噪声:3.3nV/√Hz
• HD2:-128dBc(2VPP、100kHz 时)
• HD3:-139dBc(2VPP、100kHz 时)
• 短于 50ns 的稳定时间:4V 阶跃,容限为 0.01%
• 18 位稳定时间:4V 阶跃,小于 500ns
引脚功能和配置
典型特性
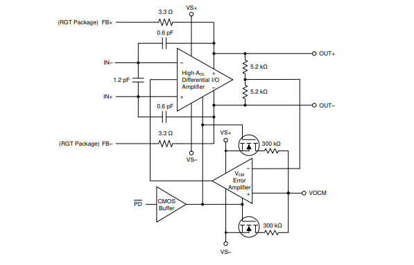
功能方框图
应用
• 24 位 Δ-Σ 模数转换器 (ADC) 驱动器
• 16 位至 20 位差分高速逐次逼近寄存器 (SAR) 驱动器
• 差分有源滤波器
• 差分互阻抗放大器
• 引脚兼容性升级至 THS4521(仅限 VSSOP-8)
龙腾半导体SGT MOSFET LSGT085R018在智慧农业无