时间:2025-04-25 11:16
人气:
作者:admin
TLV369 系列单通道和双通道运算放大器是成本优化型 1.8V 毫微功耗放大器的典型代表。
数据手册:*附件:TLV369 适用于成本敏感型应用的单路、800nA、1.8V、RRIO 零交叉失真运算放大器技术手册.pdf
该系列放大器由 1.8V 至 5.5V 的单电源供电运行,并且配有零交叉失真电路,可在整个共模输入范围内保持较高线性度且无交叉失真,从而实现真正的轨到轨输入。该系列还兼容符合行业标准的 3.0V、3.3V 和 5.0V 标称电压。
TLV369(单通道版本)采用 5 引脚 SC70 封装。TLV2369(双通道版本)采用 8 引脚超薄小外形尺寸 (VSSOP) 和小外形尺寸集成电路 (SOIC) 封装。
特性
• 成本优化型精密放大器,具有毫微功耗:800nA/通道(典型值)
• 低偏移电压:400μV(典型值)
• 轨到轨输入和输出
• 零交叉失真
• 低偏移漂移:0.5µV/°C(典型值)
• 增益带宽积:850MHz
• 电源电压:1.8V 至 5.5V
• 微型封装:SC70-5、VSSOP-8
引脚功能和配置
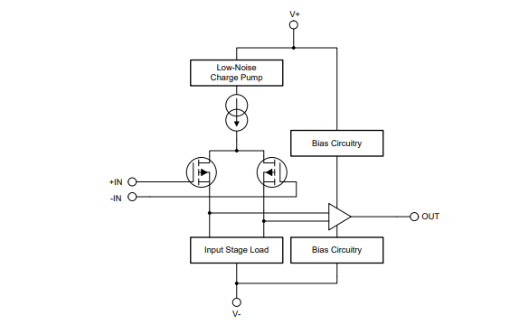
典型特性
功能方框图
应用
• 血糖仪
• 测试设备
• 低功耗传感器信号调节
• 便携式设备
龙腾半导体SGT MOSFET LSGT085R018在智慧农业无