时间:2025-04-27 11:39
人气:
作者:admin
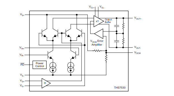
THS7530-Q1 器件采用德州仪器 (TI) 先进的 BiCom III SiGe 互补双极工艺制造。THS7530-Q1 是一款带有压控增益的直流耦合高带宽放大器。该放大器具有高阻抗差分输入和低阻抗差分输出,提供高带宽增益控制、输出共模控制和输出电压钳位功能。
数据手册:*附件:THS7530-Q1 汽车类、300MHz、全差分、连续可变增益放大器技术手册.pdf
该器件在 300MHz 带宽下的动态性能优异。当频率为 32MHz,同时将 1 VPP 输出施加于 400Ω 负载,三次谐波失真为 –61dBc。
增益控制(单位:dB)呈线性变化。在 0V 至 0.9V 电压范围内,增益以 38.8dB/V 的斜率由 11.6dB 变化为 46.5dB。
输出电压限制功能用于限制输出电压摆幅并避免后续级发生饱和。
该器件可在汽车级温度范围内(–40°C 至 +125°C)额定运行。
特性
• 适用于汽车电子 应用
• 具有符合 AEC-Q100 标准的下列结果:
– 器件温度 1 级:-40℃ 至 +125℃ 的环境运行温度范围
– 器件人体放电模式 (HBM) 分类等级 2
– 器件组件充电模式 (CDM) 分类等级 C6
• 低噪声:Vn = 1.1nV/√Hz,噪声系数 = 9dB
• 低失真:
– 频率为 32MHz 时:HD2 = –65dBc,HD3 =
–61dBc
– 频率为 70MHz 时:IMD3 = –62dBc,OIP3 =21dBm
• 300MHz 带宽
• 连续可变增益范围:11.6dB至 46.5dB
• 增益斜率:38.8dB/V
• 全差分输入和输出
• 输出共模电压控制
• 输出电压限制
引脚功能和配置
典型特性
功能方框图
应用
• 超声波应用、声纳和雷达中的
时间增益放大器
• 通信和和视频中的
自动增益控制
龙腾半导体SGT MOSFET LSGT085R018在智慧农业无