时间:2025-04-27 13:46
人气:
作者:admin
OPA2211-EP 系列精密运算放大器通过仅 3.6mA 的电源电流即可实现 1.1nV/√Hz 极低噪声密度。 该系列器件同时提供轨到轨输出摆幅,最大限度地扩大了动态范围。
数据手册:*附件:OPA2211-EP 低噪声、低功耗、精密运算放大器技术手册.pdf
凭借极低电压和低电流噪声、高速以及宽输出摆幅等特性,OPA2211-EP 系列器件可作为性能优异的环路滤波器放大器而广泛应用于各类 PLL 应用。
在精密数据采集应用中,OPA2211-EP 系列运算放大器可在 10V 输出摆幅下为 16 位数据精度提供 700ns 的稳定时间。 该交流性能与仅为 125μV 的偏移电压以及 0.35μV/°C 的温度漂移相结合,使 OPA2211-EP 成为驱动高精度 16 位模数转换器 (ADC) 或缓冲高分辨率数模转换器 (DAC) 输出的理想选择。
OPA2211-EP 可在 ±2.25V 至 ±18V 的双电源宽电压范围或 4.5V 至 36V 的单电源宽电压范围内额定运行。
OPA2211-EP 采用小型双边扁平无引线 (DFN)-8 (3mm × 3mm) 封装。 此类运算放大器的额定工作结温范围 TJ = –55°C 至 125°C。
特性
引脚功能和配置
典型特性
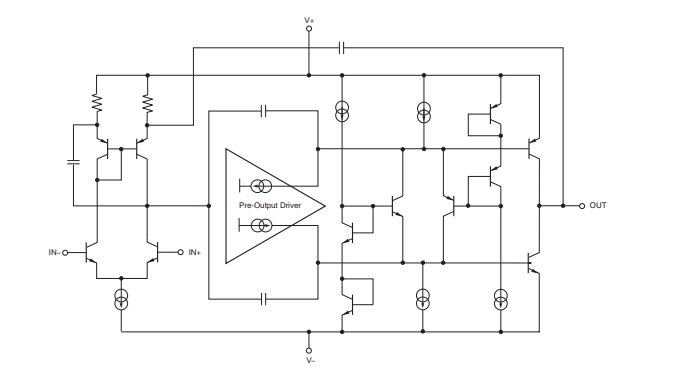
功能方框图
龙腾半导体SGT MOSFET LSGT085R018在智慧农业无