时间:2025-04-18 14:55
人气:
作者:admin
OPA2333P 是一款 CMOS 运算放大器,其使用专有自动校准技术,可提供极低的失调电压(10µV,最大值),同时随时间推移和温度变化实现接近于零的漂移。这种高精度、低静态电流的微型放大器可提供高阻抗输入(共模范围超出电源轨电压 100mV)和轨至轨输出(摆幅在电源轨的 50mV 范围内)。此器件可以使用低至 1.8V (±0.9V) 和高达 5.5V (±2.75V) 的单电源或双电源,针对低电压、单电源运行情况进行了优化。
数据手册:*附件:OPA2333P 1.8V、17μA、双通道、微功耗零漂移CMOS运算放大器技术手册.pdf
此外,OPA2333P 还 具有 额定最大启动时间。该额定启动时间可确保放大器供电后 500µs 时间范围内具有高精度性能,从而实现动态电源运行下的可靠耐用性。
OPA2333P 提供出色的 CMRR,而不存在与传统互补输入级关联的交叉。该设计可在驱动模数转换器 (ADC) 的过程中实现优异的性能,而不会降低微分线性。
OPA2333P 采用 2mm × 2mm 8 引脚 WSON 封装以及 额定工作温度范围是 –40°C 至 125°C。
特性
• 低失调电压:10μV(最大值)
• 零温漂:0.05μV/°C(最大值)
• 额定启动时间:500μs(最大值)
• 0.01Hz 至 10Hz 噪声:1.1μVPP
• 静态电流:17μA
• 单电源供电
• 电源电压:1.8V 至 5.5V
• 轨到轨输入/输出
• 微型封装尺寸:2mm × 2mm WSON
引脚功能和配置
典型特性
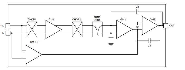
功能方框图
应用
• 智能手机
• 可穿戴设备
• 健身和保健产品
• 电子称
• 医疗仪表
• 电池供电的仪器
• 手持测试设备
• 断路器
龙腾半导体SGT MOSFET LSGT085R018在智慧农业无