时间:2025-04-21 09:37
人气:
作者:admin
TLV9061(单通道)、TLV9062(双通道)和 TLV9064(四通道)是低压、1.8V 至 5.5V、运算放大器,具有轨到轨输入和输出摆幅能力。
数据手册:*附件:TLV9062 双路、5.5V、10MHz运算放大器技术手册.pdf
这些器件具有高成本效益,适用于需要低压运行、小型封装和高容性负载驱动能力的应用。
虽然 TLV906x 的容性负载驱动能力为 100pF,但电阻式开环输出阻抗便于在更高的容性负载下更轻松地实现稳定。此类运算放大器专为低工作电压(1.8V 至 5.5V)而设计,性能规格类似于 OPAx316 和 TLVx316 器件。
TLV906xS 器件具有关断模式,允许放大器切换至典型电流消耗低于 1µA 的待机模式。
TLV906xS 系列有助于简化系统设计,因为该系列具有稳定的单位增益,集成了 RFI 和 EMI 抑制滤波器,而且在过驱条件下不会出现相位反转。
除了业内通用封装(如 SOIC、MSOP、SOT-23 和 TSSOP),还针对所有通道类型(单通道、双通道和四通道)提供了微型 封装(如 X2SON 和 X2QFN)。
特性
• 轨到轨输入和输出
• 低输入失调电压:±0.3mV
• 单位增益带宽:10MHz
• 低宽带噪声:10nV/√Hz
• 低输入偏置电流:0.5pA
• 低静态电流:538µA
• 单位增益稳定
• 内置 RFI 和 EMI 滤波器
• 可在电源电压低至 1.8V 的情况下运行
• 由于具有电阻式开环输出阻抗,因此在较高的电容
性负载下更易稳定
• 关断版本:TLV906xS
• 工作温度范围:-40°C 至 125°C
引脚功能和配置
典型特性
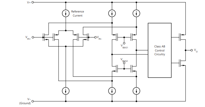
功能方框图
应用
• 电动自行车
• 烟雾探测器
• HVAC:暖通空调
• 电机控制:交流感应
• 冰箱
• 可穿戴设备
• 笔记本电脑
• 洗衣机
• 传感器信号调节
• 电源模块
• 条形码扫描仪
• 有源滤波器
• 低侧电流检测
龙腾半导体SGT MOSFET LSGT085R018在智慧农业无