时间:2025-04-22 10:26
人气:
作者:admin
ADPA1113 是一款氮化镓 (GaN) 宽带功率放大器,可在 2.3 GHz 至 5.7 GHz 带宽范围内实现 46.5 dBm (44.7 W) 输出,39.0% 的功率附加效率 (PAE) 为 2.3 GHz 至 5.7 GHz.无需外部匹配或 AC 耦合即可实现全频段操作。也无需外接电感器来偏置放大器。
数据手册:*附件:ADPA1113 2GHz至6GHz,46dBm(40W),GaN功率放大器技术手册.pdf
ADPA1113 非常适合连续波应用,例如军用干扰器和雷达。
特性
引脚配置和功能描述
接口示意图
典型特性
简易框图
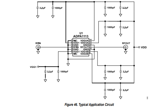
典型应用
应用
龙腾半导体SGT MOSFET LSGT085R018在智慧农业无