时间:2025-04-23 11:09
人气:
作者:admin
OPA2172-Q1 和 OPA4172-Q1 (OPAx172-Q1) 属于 36V 单电源、低噪声运算放大器系列,它们能够在 4.5V (±2.25V) 至 +36V(±18V) 的电源范围内运行。OPAx172-Q1 采用微型封装,并且偏移、漂移和静态电流均较低。这些器件还具有高带宽、快速转换率和高输出电流驱动能力。双路和四路版本具有相同的技术规格,可最大程度地提高设计灵活性。
数据手册:*附件:OPA2172-Q1 汽车级、双路、36V、10MHz、低功耗运算放大器技术手册.pdf
大多数运算放大器仅有一个指定电源电压,OPAx172-Q1 系列则有所不同,它们可在 4.5V 至 36V 的电压范围内额定运行。超过电源轨的输入信号不会导致相位反转。输入可在负电源轨以下 100mV 以及正电源轨 2V 之内正常运行。请注意,这些器件可在正电源轨之上 100mV 的满轨到轨输入上运行,但是在正电源轨 2V 之内运行时,性能会受到影响。
OPAx172-Q1 系列运算放大器的额定运行温度范围为 -40°C 至 +125°C。
特性
• 符合汽车类应用的 标准
• 具有符合 AEC-Q100 标准的下列特性:
– 器件温度 1 级:
–40°C 至 +125°C的环境工作温度范围
– 器件人体放电模型 (HBM) 静电放电 (ESD) 分类等级 3A
– 器件带电器件模型 (CDM) ESD 分类等级 C6
• 宽电源范围:4.5V 至 36V,±2.25V 至 ±18V
• 低偏移电压:±0.2mV
• 低偏移漂移:±0.3µV/°C
• 增益带宽:10MHz
• 低输入偏置电流 :±8pA
• 低静态电流:每放大器 1.6mA
• 低噪声:7 nV/√Hz
• 已过滤电磁干扰 (EMI) 和射频干扰 (RFI) 的输入
• 输入范围包括负电源
• 输入范围运行至正电源
• 轨到轨输出
• 高共模抑制:120dB
• 行业标准封装:
– VSSOP-8、TSSOP-14
引脚功能和配置
典型特性
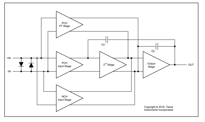
功能方框图
应用
• 汽车
• 混合动力汽车 (HEV) 和电动车 (EV) 动力传动
• 高级驾驶员辅助系统 (ADAS)
• 自动恒温控制
• 航空电子设备、起落装置
• 医疗器械
• 电流感测
龙腾半导体SGT MOSFET LSGT085R018在智慧农业无