时间:2025-04-16 11:10
人气:
作者:admin
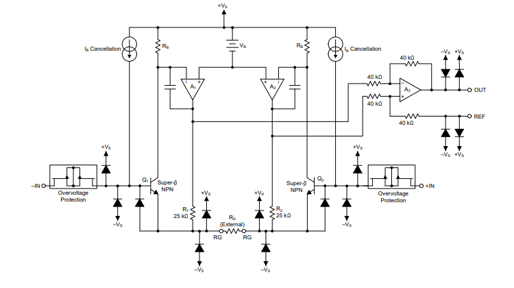
INA819 是一款高精度仪表放大器,可提供低功耗并且可在极宽的单电源或双电源电压范围内工作。可通过单个外部电阻器在 1 到 10,000 范围内设置任意增益。由于采用超 β 输入晶体管(这些晶体管可提供极低的输入失调电压、失调电压漂移、输入偏置电流、输入电压和电流噪声),该器件可提供出色的精度。附加电路可以为输入提供高达 ±60V 的过压保护。
数据手册:*附件:INA819 具有±60V过压保护功能的、低功耗、精密仪表放大器技术手册.pdf
INA819 经过优化,可提供较高的共模抑制比。当 G = 1 时,整个输入共模范围内的共模抑制比超过 90 dB。根据设计,此器件在低电压下运行,由 4.5V 单电源和高达 ±18V 的双电源供电。
INA819 采用 8 引脚 SOIC、VSSOP 和 WSON 封装,并且额定工作温度范围为 –40°C 至 +125°C。
特性
• 低失调电压:10 µV(典型值),35 µV(最大值)
• 增益漂移:5 ppm/°C (G = 1)、
35 ppm/°C (G > 1)(最大值)
• 噪声:8 nV/√Hz
• 带宽:2 MHz (G = 1)、270 kHz (G = 100)
• 在 1 nF 容性负载下保持稳定
• 输入保护电压高达 ±60V
• 共模抑制:110 dB,G = 10(最小值)
• 电源抑制:110 dB,G = 1(最小值)
• 电源电流:385 µA(最大值)
• 电源电压范围:
– 单电源:4.5V 至 36V
– 双电源:±2.25V 至 ±18V
• 额定温度范围:–40°C 至 +125°C
• 封装:8 引脚 SOIC、VSSOP、WSON
引脚功能和配置
典型特性
功能方框图
应用
• 模拟输入模块
• 流量发送器
• 电池测试
• LCD 测试
• 心电图 (ECG)
• 外科手术设备
• 过程分析(pH、气体、浓度、力和湿度)
龙腾半导体SGT MOSFET LSGT085R018在智慧农业无