时间:2025-04-16 11:29
人气:
作者:admin
OPA1671 是一款宽带宽、低噪声、低失真音频运算放大器,可提供轨至轨输入和输出操作。该器件可提供低电压噪声、电流噪声和输入电容的完美组合,从而能够在各种音频和工业 应用中提供高性能。OPA1671 的独特内部拓扑可提供极低的失真 (-109dB),同时仅消耗 940µA 的电源电流。OPA1671 的高带宽 (13MHz) 和高压摆率 (5V/µs) 使该器件成为高增益音频和工业信号调节的绝佳选择。
数据手册:*附件:OPA1671 单电源、高带宽、低噪声、RRIO音频运算放大器技术手册.pdf
OPA1671 采用 SC-70 和 SOT-23 封装,可在 –40°C 至 +125°C 的工业温度范围内正常工作。
特性
• 低噪声:
频率为 10kHz 时为 4nV/√Hz
频率为 1kHz 时为 4.7fA/√Hz
• 低失真:-109dB (0.00035%)
• 宽增益带宽:13MHz
• 轨至轨输入和输出
• 低电源电压运行范围:1.7V 至 5.5V
• 低输入电容
– 差模:6pF
– 共模:2.5pF
• 低输入偏置电流:10pA
• 低功耗电源电流:940µA
• 行业标准封装:SC-70 和 SOT-23
引脚功能和配置
典型特性
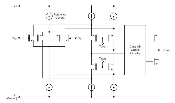
功能方框图
应用
• 麦克风前置放大器
• 辅助线路输入和输出
• 有源滤波器电路
• 跨阻放大器
• 电压缓冲器
龙腾半导体SGT MOSFET LSGT085R018在智慧农业无