时间:2025-04-09 14:47
人气:
作者:admin
INA848 是一款固定增益仪表放大器,针对高精度测量(例如超小的快速差动输入信号)进行了优化。TI 的超 β 拓扑提供了非常低的输入偏置电流和电流噪声。匹配良好的晶体管有助于实现非常低的失调电压和温漂。匹配内部电阻器可在整个输入电压范围内产生 132dB 的较高共模抑制比,以及超低的增益漂移误差 5 ppm/⁰C(最大值)。
数据手册:*附件:INA848 具有2000固定增益的超低噪声、高带宽仪表放大器技术手册.pdf
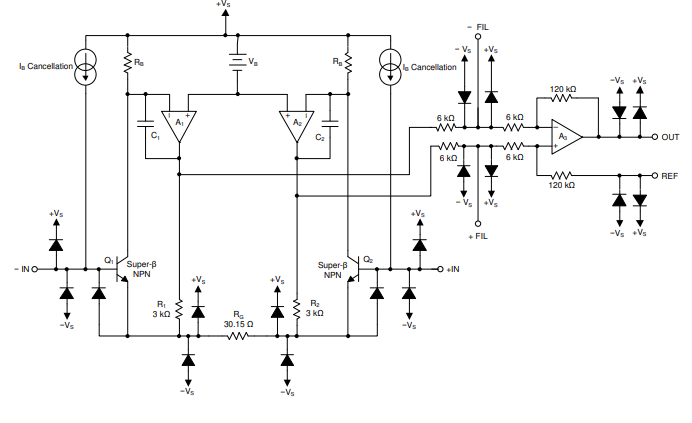
INA848 的电流反馈拓扑可在固定增益为 2000 的情况下产生 2.8MHz 的宽带宽,从而无需后续增益级。1.3nV/√Hz 的超低本底噪声更大限度地降低了与高分辨率模数转换器 (ADC) 对接时对等效位数 (ENOB) 的影响。INA848 提供了在增益级(引脚 2 和 3)之间添加滤波器的灵活性,可保持足够的信号完整性。
凭借这些独特的特性,INA848 成为要求高精度测量(例如高端医疗仪器、脑电图、振动传感和位移测量)的应用的理想选择。
该器件专为 8V 至 36V 单电源或 ±4V 至 ±18V 双电源而设计。
特性
• 固定增益为 2000V/V
• 访问内部节点以进行过滤
• 超低噪声:1.5nV/√Hz 输入电压噪声(最大值)
• 精密超级 ß 输入性能:
– 低失调电压:35µV(最大值)
– 低失调电压漂移:0.45μV/°C(上限)
– 低输入偏置电流:25nA(典型值)
– 低增益漂移:5ppm/°C(最大值)
• 带宽:2.8 MHz
• 压摆率:45 V/µs
• 共模抑制:132dB(最小值)
• 电源电压范围:
– 单电源:8 V 至 36 V
– 双电源:±4 V 至 ±18V
• 额定温度范围:
–40°C 至 +125°C
• 封装:8 引脚 SOIC
引脚功能和配置
典型特性
功能方框图
典型应用
应用
• 外科手术设备
• 心电图 (ECG)
• 超声波扫描仪
• 半导体测试
• 数据采集 (DAQ)
• 振动分析
龙腾半导体SGT MOSFET LSGT085R018在智慧农业无