时间:2025-03-27 14:44
人气:
作者:admin
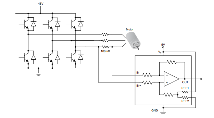
INA241x 是一款超精密双向电流检测放大器,可在 -5V 至 110V 的宽共模范围内测量分流电阻器上的压降,与电源电压无关。该器件在低失调电压(±10µV,最大值)、较小增益误差(±0.01%,最大值)和高直流 CMRR(典型值为 166dB)等特性的综合作用下,可实现高精度电流测量。INA241x 适用于开关系统中的高压双向测量,这些系统在器件输入端会出现高共模瞬态电压。由于输入端的共模电压转换,INA241x 内部的增强型 PWM 抑制电路可确保输出端的信号干扰最小。
数据手册:*附件:INA241B 具有增强型PWM抑制功能的-5V至110V、双向、高精度电流检测放大器技术手册.pdf
INA241x 由 2.7V 至 20V 的单电源供电,消耗 2.5mA 的电源电流。INA241x 有五个增益选项:10V/V、20V/V、50V/V、100V/V 和 200V/V。运用多个增益选项,可实现在可用的分流电阻值和宽输出动态范围要求之间进行优化。
INA241x 的额定工作温度范围为 -40°C 至 125°C。
特性
引脚功能和配置

典型特性
功能框图
典型应用
龙腾半导体SGT MOSFET LSGT085R018在智慧农业无