时间:2025-03-27 15:01
人气:
作者:admin
OPA186、OPA2186 和 OPA4186 (OPAx186) 是低功耗、24V、轨到轨输入和输出、零漂移运算放大器。这些运算放大器具有仅 10µV 的失调电压(最大值)和 0.04µV/°C 的失调电压温漂(最大值),非常适合精密仪表、信号测量和有源滤波应用。
数据手册:*附件:OPA2186 具有轨到轨输入和输出的双路、24V、90μA、5μV失调电压零温漂运算放大器技术手册.pdf
低静态电流消耗 (90µA) 使 OPAx186 成为功率敏感型应用(例如电池供电仪表和便携式系统)的上佳选择。
此外,高共模架构以及低失调电压可实现正电源轨的高侧电流分流监控。这些器件还在运输、装卸和组装期间提供强大的 ESD 保护。
特性
• 高精度:
– 失调漂移:0.01μV/°C
– 低失调电压:1μV
• 低静态电流:90 µA
• 出色的动态性能:
– 增益带宽:750 kHz
– 压摆率:0.35 V/µs
• 强大设计:
– RFI/EMI 滤波输入
• 轨到轨输入/输出
• 电源电压范围:4.5V 至 24V
• 温度:–40°C 至 +125°C
引脚功能和配置
典型特性
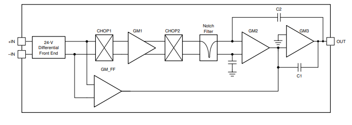
功能框图
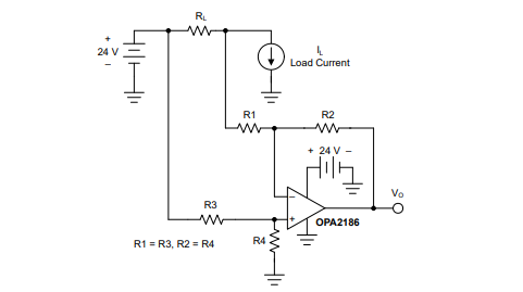
典型应用
应用
• PC PSU 和游戏机单元
• 商用直流/直流
• 流量发送器
• 压力变送器
• 商用电池充电器
• 电表
龙腾半导体SGT MOSFET LSGT085R018在智慧农业无