时间:2025-04-01 14:38
人气:
作者:admin
OPA387、 OPA2387 和 OPA4387 ( OPAx387) 精密放大器系列提供出色的性能。通过零漂移技术, OPAx387 的失调电压和失调漂移可提供出色的长期稳定性。仅需 570 µA 的静态电流, OPAx387 就能实现 5.7 MHz 的带宽、8.5 nV/√Hz 的宽带噪声和 177 nVPP 的 1/f 噪声。这些规格对于在 16 位至 24 位模数转换器 (ADC) 中实现超高精度和不降低线性度至关重要。 OPAx387 在温度范围内具有平坦的偏置电流;因此,高输入阻抗应用在温度范围内几乎不需校准。
数据手册:*附件:OPA387 超高精度 (2μV)、零温漂 (0.003μV C)、低输入偏置电流运算放大器(单路)技术手册.pdf
特性
• 超低失调电压:±2µV(最大值,已测试)
• 零漂移:±0.003µV/°C
• 低输入偏置电流:150pA(最大值,已测试)
• 低噪声:1 kHz 时为 8.5 nV√Hz
• 无 1/f 噪声:177nVPP(0.1Hz 至 10Hz)
• 共模输入范围超出电源轨 ±100mV
• 增益带宽:5.7 MHz
• 静态电流:每个放大器 570µA
• 单电源:1.7V 至 5.5V
• 双电源:±0.85V 至 ±2.75V
• 输入已滤除 EMI 和 RFI
引脚功能和配置
典型特性
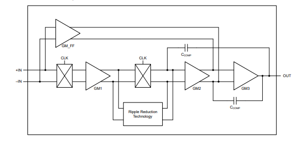
方框图
典型应用
** 应用**
• 电子温度计
• 称重计
• 温度变送器
• 呼吸机
• 数据采集 (DAQ)
• 半导体测试
• 实验室和现场仪表
• 商用网络和服务器 PSU
• 模拟输入模块
• 压力变送器
龙腾半导体SGT MOSFET LSGT085R018在智慧农业无