时间:2025-03-15 10:40
人气:
作者:admin
TLV888、TLV2888 和 TLV4888 (TLVx888) 是宽带宽、低噪声、零漂移运算放大器 (op amp)。这些运算放大器在宽温度范围内具有仅 15µV 的偏移电压(最大值)和 0.1µV/°C 的偏移电压漂移(最大值)。
数据手册:*附件:TLV2888 双路、36V、14MHz、零漂移、多路复用器友好型、成本优化型CMOS精密运算放大器.pdf
TLVx888 具有非常短的趋稳时间,这部分归功于其宽增益带宽和极高的压摆率。通过专有的多路复用器友好型输入架构,可在多通道系统中进一步缩短趋稳时间。
TLVx888 同时具有高精度、快速趋稳和低噪声的优势,因此成为各种应用(包括信号测量、精密仪表和数据采集)的理想选择。
TLVx888 提供业界通用封装以及微型封装,可适用于空间受限的应用。这些器件的指定工作温度范围为 -40°C 至 +125°C。
特性
引脚配置和功能
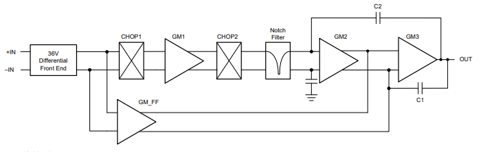
功能方框图
典型应用
TLVx888 运算放大器兼具精密的偏移和漂移与出色的总体性能,使该器件成为许多精密应用的理想选择。凭借仅0.01µV/°C 的精密温漂,该器件可在整个温度范围内提供稳定性。此外,该器件还集出色的 CMRR、PSRR 和AOL 直流性能与出色的低噪声运行于一体。与所有放大器一样,具有嘈杂或者高阻抗电源的应用需要放置在靠近
器件引脚的去耦合电容器。在大多数情况下,0.1µF 电容器已足够满足需求。
龙腾半导体SGT MOSFET LSGT085R018在智慧农业无