时间:2025-03-19 11:43
人气:
作者:admin
OPA928 是新一代 36V、毫微微安输入偏置 e-trim™ 运算放大器。该器件在 −40°C 至 +85°C 的整个工业温度范围内提供 20fA(最大值)的超低输入偏置电流。OPA928 输入偏置性能在两种温度下均进行了量产测试。
数据手册:*附件:OPA928 具有RRIO的高电压、毫微微安输入偏置精密 e-trim™ 运算放大器技术手册.pdf
除了接近零的输入偏置,该器件还具有出色的直流精度和交流性能,包括轨到轨输入和输出、低失调电压(±5µV,典型值)、低温漂(±0.1µV/°C,典型值)和超低电流噪声(0.1Hz 时为 0.07fA/√Hz)。这些特性使得 OPA928 成为低光光电二极管和高源阻抗应用的理想选择。
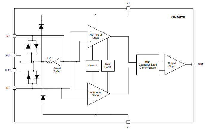
OPA928 具有内部高精度保护缓冲器,可在敏感应用中保护高阻抗输入布线免受不良电流泄漏的影响。OPA928 封装和引脚排列旨在支持低泄漏电路设计。
OPA928 是 OPA128 的下一代产品。
特性
• 超低输入偏置电流:
– 在 25°C、VS = 16V 时为 20fA(测得的最大
值)
– 在 85°C、VS = 16V 时为 20fA(测得的最大
值)
– 在 85°C、VS = 36V 时为 75fA(测得的最大
值)
• 超低噪声:
– 0.1Hz 时为 0.07fA/√Hz
– 1kHz 时为 15nV/√Hz
• 高直流精度
– ±5µV 输入失调电压
– ±0.1µV/°C 失调电压漂移
• 集成式高精度保护缓冲器
• 高带宽:2.5MHz GBW
• 低静态电流:275µA
• 宽电源电压:±2.25V 至 ±18V(4.5V 至 36V)
• 轨至轨输入和输出
• 工作温度范围:–40ºC 至 +125ºC
• 具有低泄漏引脚排列的业界通用 SOIC 封装
引脚功能和配置
功能方框图
应用
• 电化学仪表、pH 计
• 实验室和现场仪表
• 质谱仪
• 离子色谱分析 (IC) 仪器
• 分光光度计
• 电表
• 库仑计数
典型应用
龙腾半导体SGT MOSFET LSGT085R018在智慧农业无