时间:2025-03-21 11:32
人气:
作者:admin
PGA855 是一款具有全差分输出的高带宽可编程增益仪表放大器。 PGA855 具有八种二进制增益设置(从 0.125 V/V 的衰减增益到最大 16 V/V),可以通过三个数字增益选择引脚进行选择。使用 VOCM 引脚单独设置输出共模电压。
数据手册:*附件:PGA855 低噪声、宽带宽、全差分输出可编程增益仪表放大器技术手册.pdf
PGA855 架构经过优化,可驱动采样率高达 1MSPS 的高分辨率精密模数转换器 (ADC) 的输入,无需额外的 ADC 驱动器。输出级电源 (LVSS/LVDD) 与输入级解耦,可连接到 ADC 的电源,以保护 ADC 或下游器件免受过驱损坏。
超 β 输入晶体管提供超低的输入偏置电流,进而提供 0.3pA/√ Hz 的超低输入电流噪声密度,因而 PGA855 成为几乎任何传感器类型的通用选择。低噪声电流反馈前端架构即使在高频下也能提供出色的增益平坦度,得益于此, PGA855 是一款出色的高阻抗传感器读出器件。输入引脚上的集成保护电路可处理超出电源电压高达 ±40 V 的过压。
特性
• 八个引脚可编程二进制增益
– G (V/V) = ⅛、¼、½、1、2、4、8 和 16
• 低增益误差温漂:G = 1V/V 时为 1ppm/°C(最大
值)
• 全差分输出
– 独立输出电源引脚可提供 ADC 输入过驱保护
– 输出共模控制
• 更快的信号处理:
– 宽带宽:在所有增益下均为 10MHz
– 高压摆率:35V/µs
– 稳定时间:
500ns 至 0.01%,950ns 至 0.0015%
– 输入级噪声:G = 16V/V 时为 7.8nV/√Hz
– 可通过滤波器选项实现更好的 SNR
• 在超过电源电压多达 ±40V 时提供输入过压保护
• 输入级电源电压范围:
– 单电源:8V 至 36V
– 双电源:±4V 至 ±18V
• 输出级电源电压范围:
– 单电源:4.5V 至 36V
– 双电源:±2.25V 至 ±18V
• 额定温度范围:–40°C 至 +125°C
• 小型封装:3mm × 3mm VQFN
引脚配置和功能
典型特性
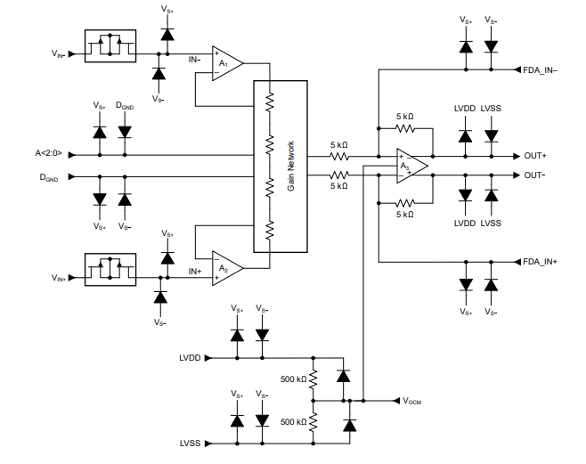
功能方框图
应用
• 工厂自动化和控制
• 模拟输入模块
• 数据采集 (DAQ)
• 测试和测量
• 半导体测试
典型应用
图 9-6 中的应用电路展示了 24 位宽带宽 Δ-Σ ADC 的原理图。ADS127Lx1 ADC 提供两个数字滤波器来优化交流应用(宽带滤波器)或直流应用(sinc4 滤波器)。表 9-2 和表 9-3 展示了这两种滤波器设置下的测量结果。如需如了解运行 ADS127Lx1 ADC 的详细设计过程,请参阅 ADS127Lx1EVM-PDK 评估模块用户指南。
龙腾半导体SGT MOSFET LSGT085R018在智慧农业无