时间:2023-10-13 11:24
人气:
作者:admin
今天再和大家分享一个Jim Walliams用超低压比较器设计的一个单电池供电的10位ADC转换器电路,让我们在对大师的膜拜中共同提高设计水平,废话不少,先上电路:

转换命令处输入高电平时,绿色部分得倒置三极管饱和导通,将聚苯乙烯电容放电到1mv以下,几乎为零(倒置三极管得应用非常巧妙,一般人根本想不到将晶体管开关倒置使用!),此时LT1018的负端输入电压高于正端,则C1A(LT1018)输出为低;
放电完毕,转换命令设为低,开始转换ADC,红色部分的恒流源开始对聚苯乙烯电容线性充电,一直充到与LT1018得负端输入电压相同,则C1A(LT1018)输出为高;
三个肖特基二极管构成一个简单的数字电路里的线或的关系,只要一个输入为高,VT4的基极就为高,数据输出就为低;
转换命令为高:
D2正端为低电平 , D3正端为高电平,则无论D2正端是什么电平,VT4的基极都为高,数据输出固定为低
转换命令为低:

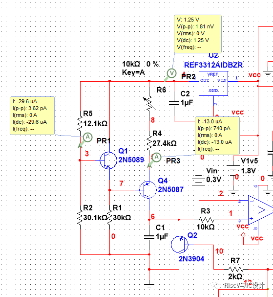
当流过R4的电流增加时,Q4的发射极电位下降,Q4的基极如果电位基本恒定,则Q4的be压降减小,R4将抑制流过R4的电流增加,形成负反馈稳定住流过R4的电流;
如果Q4的基极电位下降,则Q1的be压降增加,导致Q1的Ie电流增加,导致流过R1的电流增加,Q4的基极电位上升,形成负反馈,稳定住Q4的基极电位。
那么流过R4的电流如何计算?
首先计算流过R5的电流,约等于1.25v/(R2+R5)=29.62uA,和上图仿真测量的29.6uA一样。
经过Q1、Q4两个be结后,Q1的基极电位约等于Q4的基极电位,这是设计比较巧妙的地方:利用PN结做两次电平移位!所以流过R4的电流为deltV/(R4+R6)=deltV/(27.4k),流过R5的电流=deltV/R5=deltV/12.1k,得:
流过R4的电流=流过R5的电流*12.1k/27.4k=13.07uA,而上图仿真测试为13uA非常精确!
C1可以在此微弱电流下恒流充电,改变R6可以改变充电电流大小。
三、绿色部分为充电电容控制电路
此区域虽然最简单,却也是最出人意料的,大神是倒置应用三极管!这样倒置应用的特点就是饱和电压降非常低,可以低到几毫伏,远远小于正常应用,可以把聚苯乙烯电容的电荷完全放到0,提高了转换精度!以下是仿真波形,测试了倒置与非倒置的I-V特性,左边是倒置应用,其饱和压降非常低。
注意充电电容特别指出用聚苯乙烯电容,因为这种电容的漏电流非常小。普通的电容漏电流较大,严重影响测试精度

龙腾半导体SGT MOSFET LSGT085R018在智慧农业无