时间:2023-06-23 09:26
人气:
作者:admin
PSIM是电力电子仿真软件中最简单、最容易上手的仿真软件,接下来就从易到难分享一些变换器的搭建模型,可能有不足的地方,欢迎新手一起学习指正!
重点在于控制的实现过程,后续可以分享实现数字控制模型,少说多做,开始!
本文以一个单环Buck变换器为例,一个闭环系统就是在输入或输出等外界因素发生变化时,能自动调节控制环路实现PWM占空比调整,使输出快速稳定下来。闭环直流变换器电路功能框图如下图1所示。

图1 闭环直流变换反馈控制框图

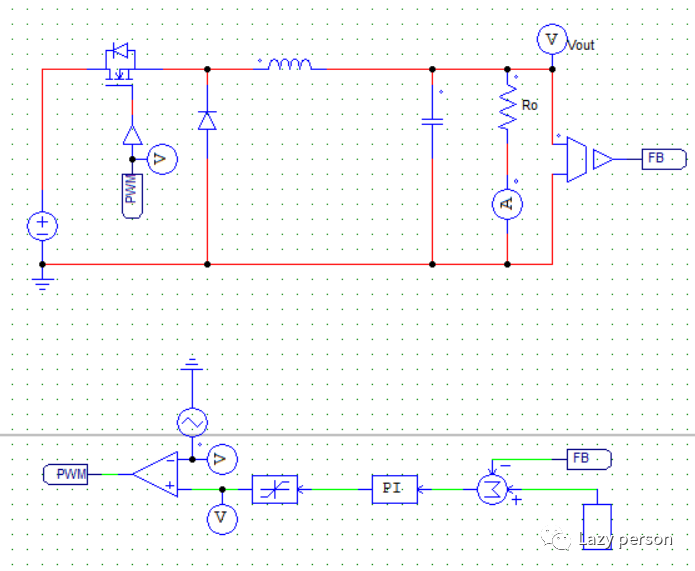
图2 闭环模型包括功率级和控制级
功率级电路就是典型BUCK拓扑,控制环路是输出电压采样值FB与基准Vref进行比较得到当前控制误差量Verr,误差量经过PI控制器运算处理后得到控制量,这里暂定名Vc,Vc经限幅后得到当前控制量与三角锯齿波进行比较得到当前PWM脉冲。
当变换器输入或者输出发生变化时,会导致当前输出电压Vout发生变化,反馈环路将自动产生新的控制量与锯齿波进行比较得到合适的占空比PWM,从而调整功率电路快速恢复到设置输出值。

图3 稳态条件下控制量与锯齿波比较得到占空比

图4 输入电压从15V-20V变话,Vout短时间可以调整到稳态

图5 输入电压从15变20后控制量迅速变低,与锯齿波比较得到新的占空比PWM,由于展开后看不到控制量变化,此图有点密集。

图6 POWER-CONTROL
图6中功率级和控制电路泾渭分明,注意线的颜色一个是红色一个是绿色,最好是可以这么搭,因为采用阻容模拟搭建方式时候功率和控制混合,虽然也可以仿真,但是感觉视觉和效果不太好,最好开始就养成一个好习惯。当然如果能用C块把它写出来,就是用自己的语言去设计表达这个模型,更能加深你的掌握理解。
龙腾半导体SGT MOSFET LSGT085R018在智慧农业无