时间:2023-03-22 11:14
人气:
作者:admin
在许多电池电流监控应用中,需要双向电流检测来测量电池中的充电和放电电流。本应用笔记介绍如何连接两个单向电流输出电流检测放大器,如MAX4172和MAX4173,组成一个双向电流检测放大器。
介绍
许多电流检测应用需要双向电流检测功能。例如,当笔记本电脑插入交流电源线时,交流适配器为笔记本电脑供电并为电池充电。监控电池的充电电流,以确保电池不会过热,并且从交流适配器获取的总输入功率不超过 UL 规定的限制。同样,当交流适配器不可用且需要节省电池容量时,在负载设备上监控电池放电电流以进行电量计/有功功率管理。图1显示了电池充电/放电应用中的典型电流检测放大器实现方案。

图1.笔记本电脑应用中使用的典型电池充电/放电电路。
构建双向电流检测放大器
MAX4172、MAX4173和MAX4073是三种常用的单向电流检测放大器,具有电流输出。 MAX4172采用μMAX®封装,提供1.6mV精密最大失调电压(0.75mV V操作系统对于 SOIC 版本)和 ±工业温度范围内的最大增益误差规格为 2%。MAX4173采用微型SOT23封装;它具有 3mV 最大失调和一个内部 12kΩ 负载电阻器,用于将其电流输出转换为电压输出。MAX4073同样采用微型SC70封装。这三款器件还具有高信号带宽,使其成为模拟控制环路中极具吸引力的解决方案。
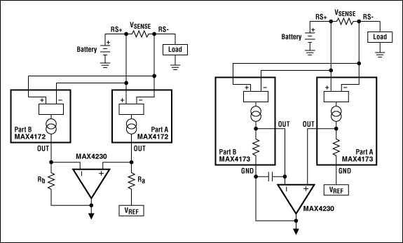
这些器件的电压输入、电流输出特性使人们能够在各种智能电路中利用它们。例如,可以使用两个单向电流检测放大器(如MAX4172或MAX4173)来构建快速双向电流检测放大器(图2)。

图2.两个电路显示由两个单向电流检测放大器创建的双向电流检测应用。
当 V 时,A 部分处于活动状态RS+> VRS-(即,当电池提供负载电流时)和 B 部分在 V 时处于活动状态RS-> VRS+(即,当交流适配器为电池充电时)。通用运算放大器将两个放大器的输出电流组合成适当的输出电压。V裁判将输出电压设置为零电流(零检测电压)。输出电压增加到 V 以上裁判当 A 部分处于活动状态并降低到 V 以下时裁判当 B 部分处于活动状态时。通过使用 R一个≠·b在MAX4172电路中,正(放电)电流和负(充电)电流可以使用不同的增益。
MAX4173电路在其反馈中使用1nF电容来稳定控制环路。由于B部分的GND引脚由运算放大器的输出调制,因此V抄送施加在MAX4173上的电压应至少比MAX3的最大输出高4230V。该值可确保器件有足够的电源电压裕量正常运行。
MAX4172和MAX4173电路的传输特性分别见图3和图4。
MAX4172电路的条件是:
VBAT = 8V
VCC = 3.3V for MAX4172 and MAX4230
Ra = Rb = 1kΩ
VREF = 1.2V

图3.MAX4172电路的传输特性
MAX4173电路的条件是:
VBAT = 8V
VCC = VBAT for MAX4173
VCC = 5V for MAX4230
VREF = 1.5V

图4.MAX4173电路的传输特性
审核编辑:郭婷
上一篇:DAC数模转换器介绍
下一篇:半桥LLC电路的安全死区选择
龙腾半导体SGT MOSFET LSGT085R018在智慧农业无