时间:2023-03-17 15:22
人气:
作者:admin
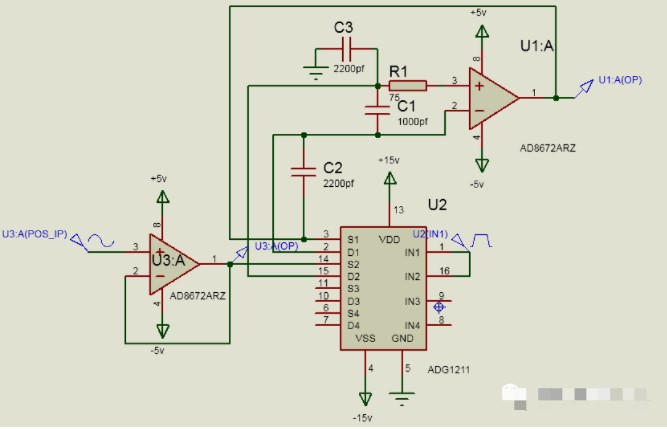
电路原理图

在可编程逻辑控制器(PLC)输出模块中存在每通道采样保持架构,它采用开关电容和缓冲器作为采样保持放大器(SHA),以便存储单通道高性能DAC的选定输出样本。这些样本通过-一个模拟开关或多路复用器在不同保持电容之间切换。
开关和多路复用器在必须获取瞬时模拟值的数据采集应用中很有用。模拟开关的输人信号向-一个与运算放大器输人相连的保持电容充电。理想情况下,闭合开关仅向电容传送输人信号。但在实际应用中,该开关也会传送-一个电荷包,称为电荷注人。ADG1211具有业界领先的1pC电荷注人性能,而市场上现有解决方案的电荷注人性能为10pC至20pC。ADG1211还具有出色的电容与泄漏性能,因而它是此电路的理想选择。
电路功能

该电路是-个精密、快速的采样保持电路。在采样模式下,SW2闭合,输出Vour跟随输人信号Vn。在保持模式下,SW2断开,信号由保持电容CH保持。由于开关和电容泄漏影响,保持电容上的电压会随着时间而下降。ADG1211具有低泄漏特性,能使这种电压下降最小。在25°C时,ADG1211的典型泄漏电流为20pA,最大泄漏电流为100pA。采用聚苯乙烯保持电容还可进--步使下降率更低。此电路还有另-一个开关SW1,它与SW2并联工作,用来降低基底误差。由于两个开关处于相同电位,因此对运算放大器的输出均具有差分效应,从而使电荷注入影响最小。补偿网络Rc和Cc也可降低基底误差。该补偿网络还可减小保持时间尖峰,同时优化采集时间。利用上述电路可得到如下结果:下降率为2 mV/ms,基底误差低于0.5 mV ,采集时间为3ms。
上一篇:运放压摆率的仿真设计
龙腾半导体SGT MOSFET LSGT085R018在智慧农业无