时间:2023-03-17 15:32
人气:
作者:admin
电路原理图

电路功能
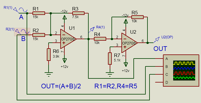
模拟电路进行A + B运算,然后除以2,衰减为1/2。若要求多于两路模拟输出传感器输出的平均值,也可用此电路。如果把A或B一路输入反相,则成为(A- B) /2的运算。
电路工作原理
虽然基本电路是反相加法放大器,但为了取平均值,R3的阻值必须为R3=(R1或R2)/2可从E系列产品中选出阻值为2: 1的电阻如15kQ,7.5kQ。当R3= 15kQ,A=B=10V时,OP放大器U1的输出呈饱和状态。如图所示


OP放大器U2的作用是把反相加法器U1的输出倒相。如果认为输入电阻取15kQ偏低,可把阻值提高一个数量级,同时把OP放大器换成TL082。电路精度取决于电阻的精度和稳定度,因此可根据使用要求确定电阻的允许误差和温度系数。

应用说明:若希望从2相振荡器(sin,cos) 得到45°输 出时,设定R3=R1/√2 。则可获得并与频率无关,此外还可获得135°、225°315° 输出。
龙腾半导体SGT MOSFET LSGT085R018在智慧农业无