时间:2023-03-03 15:33
人气:
作者:admin
输入共模电压范围(VCM)在包括基带采样高速ADC的通信接收器设计中非常重要。VCM对于具有直流耦合输入的单电源低压电路尤为重要。对于单电源电路,馈送驱动放大器和ADC的输入信号应在VCM范围内的直流电平偏置。这种布置消除了放大器和ADC的性能障碍,因为它们不需要在0V时保持低失真和线性度。应用笔记给出了一个电路,该电路通过RF正交解调器前端电路为MAX1196提供直流耦合输入配置。
输入共模电压范围(VCM)在包括基带采样高速ADC的通信接收器设计中非常重要。这对于具有直流耦合输入的单电源、低压电路尤其重要。
对于单电源电路,馈送驱动放大器和ADC的输入信号应偏置在VCM范围内的直流电平。这种布置消除了放大器和ADC的性能障碍,因为它们不必在0V时保持低失真和线性度。
与高速ADC的差分直流耦合连接通常存在于具有直接下变频的无线电接收器中。此类电路采用零中频(ZIF)架构,具有RF正交解调器和双基带ADC。ZIF电路很受欢迎,因为它们消除了多个IF下变频和SAW滤波器。出于以下几个原因,在ZIF架构中需要直流耦合连接:它们接受同相(I)和正交(Q)基带数据,信息带宽接近直流,它们消除了RF下变频器和高速ADC之间的笨重耦合电容,并消除了耦合电容放电时间引起的电源排序延迟。
当您考虑以下几点时,VCM对ADC的重要性显而易见:
随着电源电压(VDD)的变化,RF正交解调器发出的信号会向ADC提供宽范围的共模电压。
输入共模电平超出ADC的V电压厘米范围会产生谐波失真,从而减小动态范围。一个合适的V厘米因此,直流偏置优化了放大器和ADC线性度,最大限度地减少失真并改善误码率(BER)。
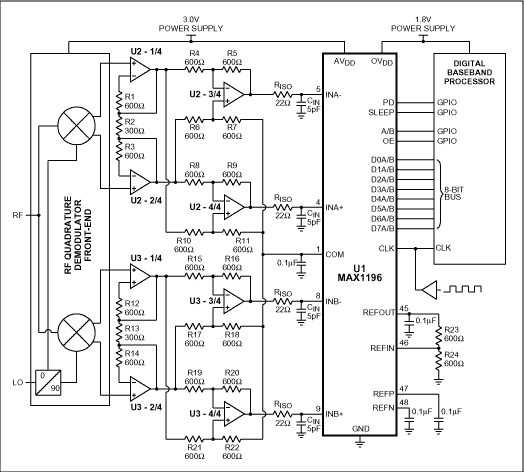
在图1
中,U1有助于简化RF前端、驱动放大器和ADC之间的直流耦合差分模拟接口。该电路包括一个双通道8位40Msps ADC (U1)和两个四通道单电源宽带放大器(U2–U3),可在RF正交解调器(差分直流耦合信号源)和高速ADC之间的模拟接口上适应宽输入共模电压。该ADC提供足够的信噪比加失真(SINAD)和无杂散动态范围(SFDR),以解调3.84MHz宽带QPSK通信链路。您应该选择 U2 和 U3 以获得足够的 SFDR 和输入共模范围。U1 采用单 90V 电源吸收 3mW 功率。

图1.该高速ADC (U1)使用其COM输出来设置精确的共模电平。
简化VCM转换的是U1的直流共模输出(COM,引脚1),REFIN(引脚46)和REFOUT(引脚45)。COM 提供与 U1 的输入共模范围相匹配的直流输出 (VDD/2),尽管 VDD 存在变化。REFIN 和 REFOUT 通过电阻分压器 R23–R24 设置 ADC 满量程范围,从而优化输入放大器 SFDR 和 ADC 动态范围。
U2 和 U3 配置为直流耦合差分输入和输出,增益为 15dB,为 ADC 提供 1Vp-p 满量程 (FS) 输入。为了保持接收器的动态范围,请选择 U2/U3 放大器,其 SFDR 的指定比 ADC 的 48.7dB SINAD 高 10dB。U1的FS电压由R23和R24设置:
FS = R24/(R23+R24) x REFOUT。(参考输出 = 2.048V)
COM 电压(U1 的引脚 1)等于 VDD/2,当 VDD = 3V 时等于 1.5V。该电压也等于U1的输入VCM范围。因此,当VDD随温度和电源电压容差而变化时,COM和VCM相互跟踪以确保直流电压电平的正确匹配。COM引脚提供5mA电流,并可根据需要用于设置系统中其他电路元件的直流电平。由于COM内部缓冲器在ADC关断期间关断,因此这种电平设置方法比连续导通的2电阻分压器节省更多的功耗。
图1电路的典型应用是WCDMA接收器,每个ADC通道的输入信号是3.84Mcps芯片速率的一半。当U1以四倍的芯片速率(Fclk = 15.36MHz)对信号进行过采样时,有两个好处。首先,过采样通过将镜像推到两个倍频程以上,达到13.44MHz和17.28MHz(FI = Fs ± Fa),简化了抗混叠滤波器的设计。其次,过采样产生6dB的处理增益:SNR = 10log(Fs/2BW)。
U1 的数字输出由 OVDD = +1.8V 提供,有助于最大限度地降低功耗。+1.8V总线降低数字信号摆幅,根据P=CV2F的关系降低功耗(8位总线每条线路一次)。U1 的数字输出是多路复用的,允许双路 8 位 ADC 通过一条 8 位总线接口。多路复用功能还有助于最大限度地减少数字I/O引脚数量,节省电路板空间,降低数字ASIC成本,并提高系统可靠性。
其它选项:MAX1185为双路10位ADC,与MAX1196引脚兼容。两款器件均采用 7mm x 7mm 48 引脚 TQFP 封装,带外露焊盘。MAX1192为超低功耗、微型双通道8位ADC,3V时功耗小于25mW。它采用 5mm x 5mm、28 引脚薄型 QFN 封装。
审核编辑:郭婷
龙腾半导体SGT MOSFET LSGT085R018在智慧农业无