时间:2023-01-10 15:17
人气:
作者:admin
达林顿管可以提高射极跟随器的输入阻抗,如果可以用达林顿管取代三极管就会获得非常高的输入阻抗和增益,这个对ClassAB放大器的性能非常有帮助,所以这期聊聊达林顿管在ClassAB放大器的应用。
关键:ClassAB放大器;
01计算达林顿管做ClassAB放大器的输入阻抗
ClassAB放大器用作音频放大使用,就需要驱动扬声器,而作为ClassAB放大器负载的扬声器,其阻抗非常低,一般只有4Ω、6Ω、8Ω等几种,其中又以8Ω最为常见,所以可以计算得ClassAB的输入阻抗为(直接套用之前章节算的阻抗公式):

当我们设计了一个电压增益比较满意的小信号放大器,准备要把ClassAB放大器作为功率放大器与之级联时,ClassAB放大器的输入阻抗成为了小信号放大器的负载RL,提供共射极小信号放大器电压增益的计算式:

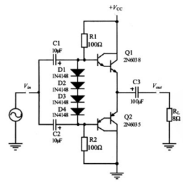
根据式(1.2),由于ClassAB放大器的输入阻抗太小,会造成小信号放大器的电压增益太小(其中RL太小会造成RC||RL也比较小)。为了解决这个问题,就想到了达林顿管,因为它是治疗放大器输入阻抗低下的“良药”。用达林顿替换三极管,可以得到达林顿ClassAB放大器电路,如图1-1所示:

图1-1 达林顿ClassAB放大器
如图1-1,由于使用两个达林顿三极管,就相当于有了4个三极管,所以使用4个二极管D1、D2、D3、D4进行匹配,因为达林顿管有比较高的hfe和hFE,所以重新计算电路输入阻抗为:

有了比较高的输入阻抗,就能和小信号放大器很好的“协作”实现阻抗匹配了,从而实现小信号放大器与功率放大器级联对信号放大,并驱动功率负载的功能。
龙腾半导体SGT MOSFET LSGT085R018在智慧农业无