时间:2023-01-10 15:24
人气:
作者:admin
这一期讨论下ClassAB放大器的另一种电路——ClassA驱动的推挽放大器。
关键:ClassAB放大器;
01电路结构
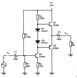
电路结构如图1-1所示:

图1-1 ClassA驱动的推挽电路
图1-1电路所示,三极管Q1和Q2构成的推挽放大器的直流偏置由三极管Q3提供,当输入信号Vin经电容C1耦合到Q3的基极之后,在其集电极形成与输入信号Vin相应的信号并成为了推挽放大器的输入信号,由于在交流条件下,二极管的动态电阻非常小,所以作用到Q1、Q2的输入信号基本相等,所以图1-1所示的ClassA驱动的推挽放大器可以非常有效地与小信号放大器接口对信号进行功率放大。
02电路分析
图1-1所示电路钟三极管Q3的静态工作点如下:

由于IEQ3为推挽放大器提供偏置电流,则推挽放大器的静态工作点为:


于是得:

取较小者VCEQ1=11.3V作为VCEQ求得Ic(sat):

于是可得有效输出功率为:

龙腾半导体SGT MOSFET LSGT085R018在智慧农业无