时间:2023-01-10 15:31
人气:
作者:admin
推挽ClassB放大器之所以出现交越失真,是因为两个三极管都没有经过偏置而全靠输入信号将三极管“顶开”而工作。ClassA放大器利用分压偏置电路就可以设定一个静态工作点而不至于出现什么失真,能不能把ClassA的优点结合到推挽ClassB中呢,于是就可以将ClassA与推挽ClassB放大器“嫁接”到了一起,形成了ClassAB放大器。
关键:ClassAB放大器;
01ClassAB放大器
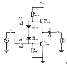
图1-1所示是一个典型的ClassAB放大器电路:

图1-1 ClassAB放大器
图1-1利用电阻R1、R2以及二极管D1、D2为两个三极管提供偏置,有了这个偏置电路之后,当输入信号幅度接近0时也能被三极管放大,从而可以克服交越失真的问题。二极管D1、D2特性与三极管Q1、Q2特性匹配的话还可以很好地克服温度变化对静态工作点影响。由于图1-1所示的ClassAB放大器继承了ClassB的特点又改善了失真,所以有时干脆称它为“ClassAB放大器”
02电路的静态工作点分析
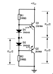
如图2-1是ClassAB放大器的直流等效电路:

图2-1 ClassAB放大器的直流等效电路
如图2-1所示,其中电阻R1和电阻R2阻值相同,两个二极管D1与D2的正向压降也相同,所以在A点的电压为电源的一半,即Vcc/2.如果两个三极管的射极电压也为Vcc/2,于是有:VCEQ1=VCEQ2=Vcc/2.其中假设Vcc=24V,并且二极管的正向压降与三极管的VBE相等,即VF1=VF2=VBE=0.7V。
由于直流等效电路中耦合电容相当于断开,所以得图2-1所示的电路,对偏置电路进行分析知道,流经R1、D1、R2、D2的总电流为:

所以可得到基极的静态工作点:

由于VBE=0.7V,所以:

由于两只三极管是互补管,所以:

下一篇:ClassB放大器的基本概念
龙腾半导体SGT MOSFET LSGT085R018在智慧农业无