全球最实用的IT互联网信息网站!
AI人工智能P2P分享&下载搜索网页发布信息网站地图
既然MOSFET栅-源阻抗非常大,为什么设计驱动MOS电
阅读全文2025-01-02
运放电路输出波形发生振荡怎么办?不要慌,教
阅读全文2024-12-30
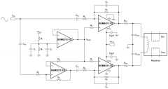
使用交错接地平面改善隔离式电源噪声滤除
浅析MOSFET的UIS及雪崩能量
如何基于UCC33420-Q1设计实现微型隔离式直流 / 直流
阅读全文2024-12-28
介绍分立式宽带可编程增益仪表放大器(PGIA)的
阅读全文2024-12-27
屏蔽栅MOSFET技术简介
MOSFET栅极和源极的下拉电阻有什么作用
阅读全文2024-12-26
埋入式齐纳二极管电压基准在校准中的重要性
圣邦微电子推出单通道CMOS车规级运算放大器SGM
数字电压表设计教程之LTC2308数据手册解读
慧能泰负载开关HUSB305A产品介绍
德州仪器新型单级转换器助力微型逆变器
IGBT短路失效分析
CPU | 内存 | 硬盘 | 显卡 | 显示器 | 主板 | 电源 | 键鼠 | 网站地图
Copyright © 2025-2035 诺佳网 版权所有 备案号:赣ICP备2025066733号 本站资料均来源互联网收集整理,作品版权归作者所有,如果侵犯了您的版权,请跟我们联系。