全球最实用的IT互联网站!
人工智能P2P分享搜索全网发布信息网站地图标签大全
简述负反馈对放大电路性能的影响
阅读全文2024-01-19
如何判断电压、电流反馈
共射极放大电路反馈类型和作用解析
港科大陈敬教授团队成功研制一种融合GaN和SiC二
如何判断放大电路是共集还是共射?
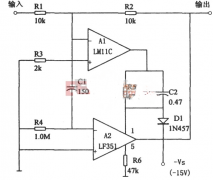
电流跟随器(LM11、LF351)电路图
英飞凌联手日本欧姆龙推出了一款集成GaN技术的
隔离式双向功率转换器的数字控制设计方案实现
阅读全文2024-01-17
以太网CAN转换器波特率的设置步骤是怎样的?
高隔离DC/DC转换器提升电机运作的稳定性与安全性
阅读全文2024-01-16
数字电压表设计教程之LTC2308数据手册解读
慧能泰负载开关HUSB305A产品介绍
德州仪器新型单级转换器助力微型逆变器
IGBT短路失效分析
CPU | 内存 | 硬盘 | 显卡 | 显示器 | 主板 | 电源 | 键鼠 | 网站地图
Copyright © 2025-2035 诺佳网 版权所有 备案号:赣ICP备2025066733号 本站资料均来源互联网收集整理,作品版权归作者所有,如果侵犯了您的版权,请跟我们联系。