全球最实用的IT互联网站!
人工智能P2P分享搜索全网发布信息网站地图标签大全
国产碳化硅MOS推荐-DCDC转换器
阅读全文2023-11-17
碳化硅 MOSFET 给电力电子系统带来哪些创新设计
大功率直流稳压电源选择MOS管有什么要注意的?
阅读全文2023-11-16
直流电源MOS管GS之间的电阻有什么用呢?
三菱电机与安世半导体共同开发碳化硅(SiC)功率半
阅读全文2023-11-15
二极管的种类有哪些?又用在哪些地方呢?
基于晶圆级高导热异质集成衬底实现最高截止频
SiC在电机驱动中的受欢迎原因
阅读全文2023-11-14
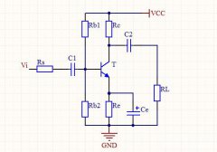
怎么运用公式去求三极管放大电路的放大倍数呢
三极管放大电路的三种组态 放大倍数应该怎么算
数字电压表设计教程之LTC2308数据手册解读
慧能泰负载开关HUSB305A产品介绍
德州仪器新型单级转换器助力微型逆变器
IGBT短路失效分析
CPU | 内存 | 硬盘 | 显卡 | 显示器 | 主板 | 电源 | 键鼠 | 网站地图
Copyright © 2025-2035 诺佳网 版权所有 备案号:赣ICP备2025066733号 本站资料均来源互联网收集整理,作品版权归作者所有,如果侵犯了您的版权,请跟我们联系。