全球最实用的IT互联网站!
人工智能P2P分享搜索全网发布信息网站地图标签大全
在桥式结构中的注意事项—探头的CMRR
阅读全文2023-08-23
如何在设计新型 DC/DC 变换器时预测电感性能
EDA程序设计—计时器设计
llc谐振变换器工作原理及作用
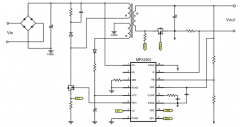
AC/DC 解决方案如何实现空间受限应用的效率提升
电子元件和电子元器件的区别 电子元件之间用什
什么型号的放大器适合做电压跟随器
最常用恒流源电路的分析与比较
光伏电站电能质量监测可使用16位SC1467,兼容AD
Led驱动电路的工作原理
数字电压表设计教程之LTC2308数据手册解读
慧能泰负载开关HUSB305A产品介绍
德州仪器新型单级转换器助力微型逆变器
IGBT短路失效分析
CPU | 内存 | 硬盘 | 显卡 | 显示器 | 主板 | 电源 | 键鼠 | 网站地图
Copyright © 2025-2035 诺佳网 版权所有 备案号:赣ICP备2025066733号 本站资料均来源互联网收集整理,作品版权归作者所有,如果侵犯了您的版权,请跟我们联系。