全球最实用的IT互联网站!
人工智能P2P分享搜索全网发布信息网站地图标签大全
整流桥是如何设计选型的
阅读全文2023-04-20
整流桥接线方法及接线图分享
整流桥的主要分类
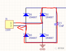
整流桥电路分析
FHA60T65A型号户外储能电源IGBT介绍
如何判断整流桥的好坏
电梯用的整流桥如何测量好坏
代对于不间断电源高频逆变电路是选择IGBT还是
不间断电源的工频逆变电路IGBT选择
整流桥要如何选择
数字电压表设计教程之LTC2308数据手册解读
慧能泰负载开关HUSB305A产品介绍
德州仪器新型单级转换器助力微型逆变器
IGBT短路失效分析
CPU | 内存 | 硬盘 | 显卡 | 显示器 | 主板 | 电源 | 键鼠 | 网站地图
Copyright © 2025-2035 诺佳网 版权所有 备案号:赣ICP备2025066733号 本站资料均来源互联网收集整理,作品版权归作者所有,如果侵犯了您的版权,请跟我们联系。