全球最实用的IT互联网站!
人工智能P2P分享搜索全网发布信息网站地图标签大全
相干采样与窗口采样
阅读全文2023-02-25
数模转换器是一种“位”模拟
模数转换器架构
使用基于PC的低成本数据采集板对ADC进行基准检定
了解SAR ADC:其架构及其与其他ADC的比较
了解流水线型ADC
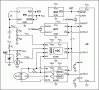
MAX1407完整的数据采集系统简化系统设计
高速ADC的动态测试
定义和测试高速ADC中的动态参数
pll频率合成器工作原理与pll频率合成器的原理图
阅读全文2023-02-24
数字电压表设计教程之LTC2308数据手册解读
慧能泰负载开关HUSB305A产品介绍
德州仪器新型单级转换器助力微型逆变器
IGBT短路失效分析
CPU | 内存 | 硬盘 | 显卡 | 显示器 | 主板 | 电源 | 键鼠 | 网站地图
Copyright © 2025-2035 诺佳网 版权所有 备案号:赣ICP备2025066733号 本站资料均来源互联网收集整理,作品版权归作者所有,如果侵犯了您的版权,请跟我们联系。