全球最实用的IT互联网站!
人工智能P2P分享搜索全网发布信息网站地图标签大全
了解闪存ADC
阅读全文2023-02-24
多路复用器校准简化了系统校准
工业自动化系统中的模拟信号数据采集
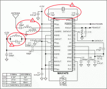
如何调谐和天线匹配MAX1470电路
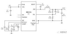
介绍ME3114的产品特性、优势以及应用场景
上能电气+安森美联合实验室揭牌围绕半导体器件
静电防护器件SD24C-01FTG 东沃DOWO 专业的ESD二极管厂
负端5v2A同步整流芯片U7710增速增长分析
变频器IGBT模块故障维修实例详解
模拟信号有哪些常见参数?放大器的功能有哪些
数字电压表设计教程之LTC2308数据手册解读
慧能泰负载开关HUSB305A产品介绍
德州仪器新型单级转换器助力微型逆变器
IGBT短路失效分析
CPU | 内存 | 硬盘 | 显卡 | 显示器 | 主板 | 电源 | 键鼠 | 网站地图
Copyright © 2025-2035 诺佳网 版权所有 备案号:赣ICP备2025066733号 本站资料均来源互联网收集整理,作品版权归作者所有,如果侵犯了您的版权,请跟我们联系。