全球最实用的IT互联网站!
人工智能P2P分享搜索全网发布信息网站地图标签大全
数字串扰在数据转换器中的作用:数字数据信号
阅读全文2023-02-25
ADC转换器输入概述
使用基于Windows的功率计进行实际数据采集
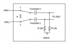
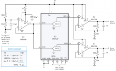
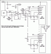
多个ADC的基准电压
为高速数据转换器设计低抖动时钟
模数转换器基础知识:ADC误差如何影响系统性能
模数转换器和DAC的类型
双通道、电压输出DAC功耗极低
比较器/DAC组合解决数据采集问题
控制激光驱动器的方法:POT和DAC
数字电压表设计教程之LTC2308数据手册解读
慧能泰负载开关HUSB305A产品介绍
德州仪器新型单级转换器助力微型逆变器
IGBT短路失效分析
CPU | 内存 | 硬盘 | 显卡 | 显示器 | 主板 | 电源 | 键鼠 | 网站地图
Copyright © 2025-2035 诺佳网 版权所有 备案号:赣ICP备2025066733号 本站资料均来源互联网收集整理,作品版权归作者所有,如果侵犯了您的版权,请跟我们联系。