全球最实用的IT互联网站!
人工智能P2P分享搜索全网发布信息网站地图标签大全
水声功率放大器的应用:潜艇水下通信方式
阅读全文2021-11-05
ap2905固定5V输出0.7 A同步降压芯片方案
阅读全文2021-11-02
CR5244 5V2.4充电器/适配器方案代换OB2358
阅读全文2021-11-01
关于主动降噪的发展历程
阅读全文2021-10-28
以太网IO模块助力工业机器人
阅读全文2021-10-22
AD7606采集不到电压怎么办
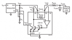
如何做到用铜线控制远端负载的电压
一文带你了解虹科HK-GB系列宽带放大器
阅读全文2021-10-20
虹科HK-GB系列宽带放大器介绍
10月21日在线研讨会 | 软件定义汽车下的产品线复
阅读全文2021-10-15
数字电压表设计教程之LTC2308数据手册解读
慧能泰负载开关HUSB305A产品介绍
德州仪器新型单级转换器助力微型逆变器
IGBT短路失效分析
CPU | 内存 | 硬盘 | 显卡 | 显示器 | 主板 | 电源 | 键鼠 | 网站地图
Copyright © 2025-2035 诺佳网 版权所有 备案号:赣ICP备2025066733号 本站资料均来源互联网收集整理,作品版权归作者所有,如果侵犯了您的版权,请跟我们联系。