全球最实用的IT互联网信息网站!
AI人工智能P2P分享&下载搜索网页发布信息网站地图
初创公司如何茁壮成长
阅读全文2019-06-28
频率规划技术可消除频谱中的干扰杂散信号
ADRF5130/ADRF5020硅开关产品系列新产品
科技培育风味更佳番茄的故事讲述
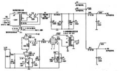
tda7294功放电路图大全
阅读全文2019-06-27
如何用ADICUP360和软件示例进行设置和使用
99%的电子工程师都会犯的常见错误!
阅读全文2019-06-26
二极管的7种应用电路解析,图文并茂太详细了!
模拟输入和输出节点的EMC保护
利用物联网技术提高团队管理和运动员表现
数字电压表设计教程之LTC2308数据手册解读
慧能泰负载开关HUSB305A产品介绍
德州仪器新型单级转换器助力微型逆变器
IGBT短路失效分析
CPU | 内存 | 硬盘 | 显卡 | 显示器 | 主板 | 电源 | 键鼠 | 网站地图
Copyright © 2025-2035 诺佳网 版权所有 备案号:赣ICP备2025066733号 本站资料均来源互联网收集整理,作品版权归作者所有,如果侵犯了您的版权,请跟我们联系。