全球最实用的IT互联网信息网站!
AI人工智能P2P分享&下载搜索网页发布信息网站地图
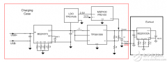
如何设计超低待机,延长充电盒子的充电次数
阅读全文2018-07-03
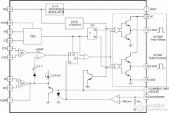
何时在正确的时候使用PWM控制器?
了解一下每种开关中存在的不同电路
激励放大器与ADC之间的噪声规格关系
加州大学-介绍关于高级模拟集成电路设计(13)
加州大学-介绍关于高级模拟集成电路设计(14)
加州大学-介绍关于高级模拟集成电路设计(17)
加州大学-介绍关于高级模拟集成电路设计(20)
加州大学-介绍关于高级模拟集成电路设计(19)
加州大学-介绍关于高级模拟集成电路设计(1)
数字电压表设计教程之LTC2308数据手册解读
慧能泰负载开关HUSB305A产品介绍
德州仪器新型单级转换器助力微型逆变器
IGBT短路失效分析
CPU | 内存 | 硬盘 | 显卡 | 显示器 | 主板 | 电源 | 键鼠 | 网站地图
Copyright © 2025-2035 诺佳网 版权所有 备案号:赣ICP备2025066733号 本站资料均来源互联网收集整理,作品版权归作者所有,如果侵犯了您的版权,请跟我们联系。